1,爱心义卖
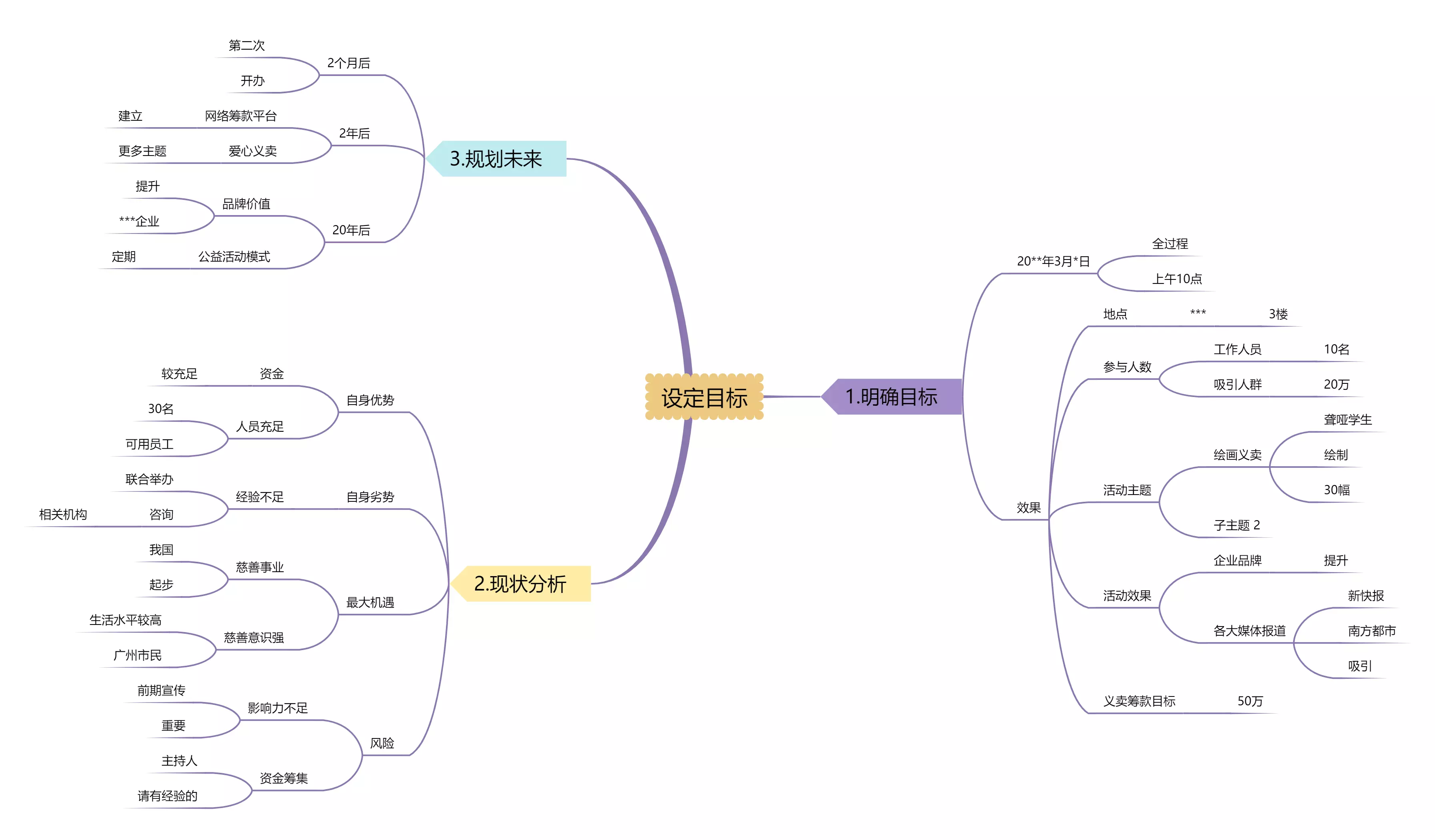
第一步,设定目标,如下图所示。

第二步,策划者从义卖的价值角度进行思考。
策划者认为义卖活动对企业的价值是提升知名度,减少广告成本,同时扩大客户群:对个人的价值是提升个人品牌,并有助于联络朋友关系;对社会的核心价值是为山区孩子打开更大的世界,并增进城乡孩子的互动等。
通过这样的思考,策划者对活动的定位和意义进一步清晰了。

第三步,策划者用思维导图将整个活动的要素进行整合。

第四步,全局思考,就是在完成整个计划后的回顾思考。
在此,策划者思考了“要达成三天50万元的筹款目标的关键是什么”这个问题。他认为关键是“宣传资料设计”“媒体宣传”和“现场活动控场”,并具体梳理实现的对策。
除此之外,还要反问自己,“刚才遗漏了什么?"然后他有了新的收获。比如“现场小奖品”“活动流程细化”和“统一服装”等灵感。这是跳出自己想维惯性的好方法。