寻简思维导图
首页
下载
文档
帮助
文章列表
行业资讯
导图详情
进阶教程
思维课堂
价格
立即体验
登录
登出
Eng/文
English
中文
首页
>
手绘思维导图VS软件思维导图
思维导图
思维课堂
行业资讯
手绘思维导图VS软件思维导图
作者 :
寻简思维导图
发布时间 :
2022-04-15
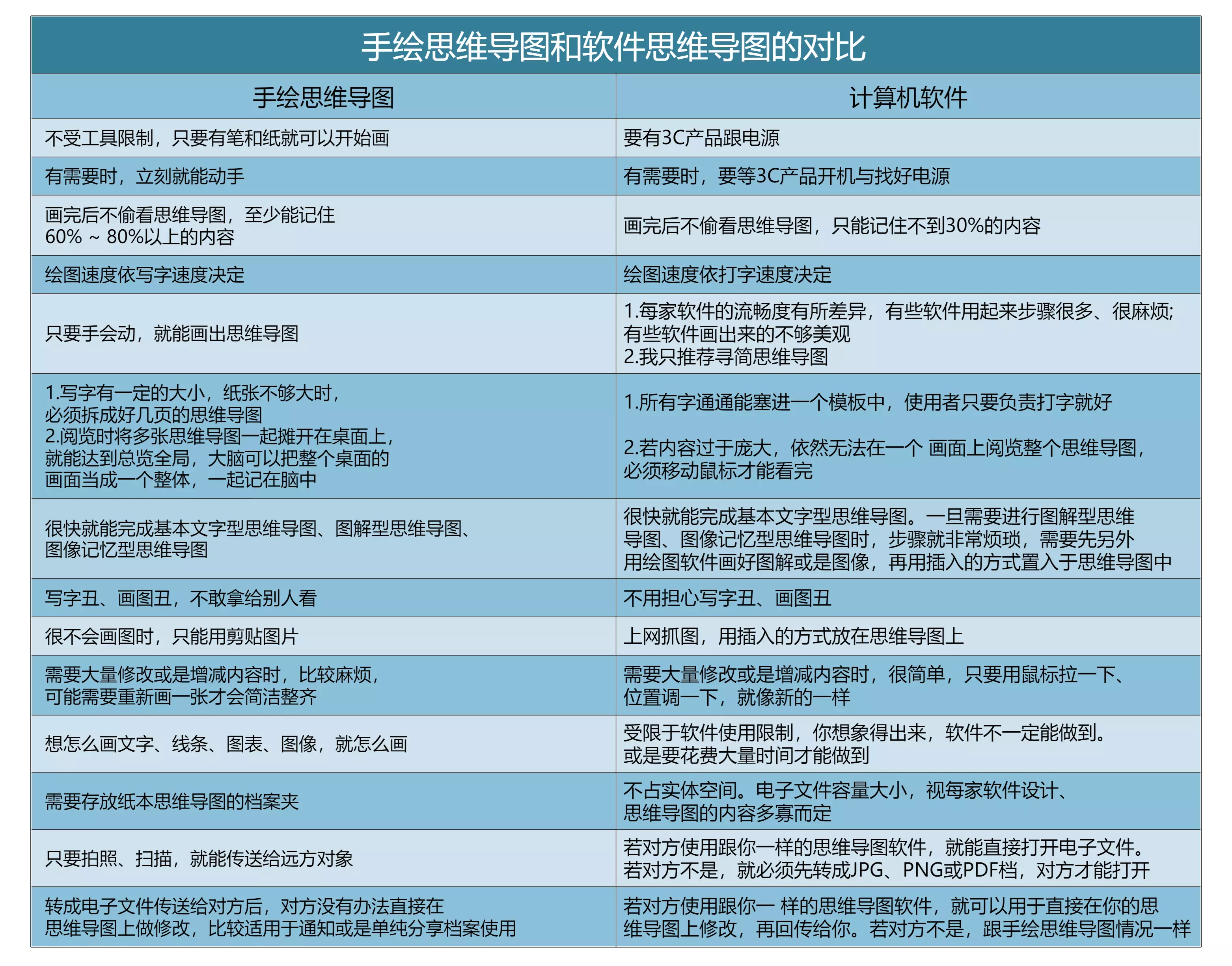
此表格不以优点、缺点来划分,因为我有些项目,对某些人来说可能根本不算困扰,但对另一些人来说却是很大困扰。
上一篇 :
干货!备考公务员
下一篇 :
思维导图有哪些基本形式,有何绘制步骤?
相关文章 :
城南旧事思维导图
红楼梦整体分析思维导图
鲁滨逊漂流记思维导图
推荐阅读
干货!备考公务员
思维导图有什么绘制技巧
有何作用?
如何用思维导图大幅缩短会议时间?
为什么大企业都在用思维导图?思维导图的威力
思维导图有何绘制技巧
要注意什么?